焦煤期货手续费贵吗?一手焦煤期货手续费多少钱?
投资者在做期货交易时,最关心的莫过于手续费的问题,现在一起了解一下焦煤煤手续费的标准和计算方法吧!

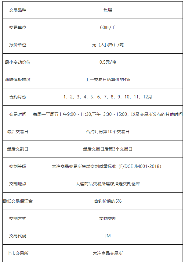
图片来源:大连商品交易所
焦煤期货合约自2013年3月22日在大连商品交易所正式挂牌交易,交易代码是ZC,交易单位是60吨/手。焦煤期货的手续费收费标准:
大连商品交易所的焦煤期货合约的手续费是按照合约实际成交额的一定比例收取。对于焦煤期货合约来说,平今日仓和平历史仓,手续费的收费标准是不相同的。
假设焦煤期货合约手续费是0.04%,平今手续费标准为0.056%,下面我们举个栗子:
第一种情况,刘女士当天上午开仓了一手价格是2000元/吨的焦煤期货合约,下午价格涨到了2020元/吨,刘女士平掉了持仓,那么刘女士的手续费是:1*2000*0.04%*60+1*2020*0.056%*60=115.87元。
第二种情况,刘女士当天上午开仓了一手价格为2000元/吨的焦第二天,价格到了2020元/吨进行平仓,那么刘女士的手续费是1*2000*0.04%*60+1*2020*0.04%*60=96.48元。
平仓时间不同,焦煤期货的平今仓和平老仓的价格不同,在进行交易之前一定要仔细了解相关品种的规定,再入市交易。

以上就是小编为大家整理的期货知识内容。如果您对内容有其他疑问,可在文章下面留言,期货知识持续更新中,敬请期待!
提醒:期市有风险 入市需谨慎





评论